24小时服务热线:19103801095
NEWS CENTER
Recommend case
contact us
一、第一类医疗器械备案新办
(一)北京市依申请政务服务事项告知承诺书
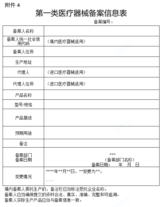
(二)第一类医疗器械备案表
(三)关联文件
企业营业执照副本或事业单位法人证书的复印件。
委托其他企业生产的,应当提供受托企业资格文件(营业执照副本复印件)、委托合同和质量协议复印件。
(四)产品技术要求
产品技术要求应按照《医疗器械产品技术要求编写指导原则》编制,主要包括医疗器械成品的可进行客观判定的功能性、安全性指标和检测方法。
(五)产品检验报告
产品检验报告应为产品全性能自检报告或委托检验报告,检验的产品应当具有典型性。备案人委托第三方检验机构检验或开展自检的,应当符合《关于实施〈医疗器械注册与备案管理办法〉〈体外诊断试剂注册与备案管理办法〉有关事项的通知》(京药监发〔2022〕108号)规定。
检验报告后随附产品实物照片。产品实物照片应当包括拆除所有内外包装后的样品实物照片,以及内外包装实样照片。多个型号规格的,提供典型产品的照片。
(六)产品说明书及最小销售单元标签设计样稿
说明书和标签应当符合《医疗器械说明书和标签管理规定》《体外诊断试剂说明书编写指导原则》等相关要求,说明书中产品性能应当与产品技术要求中的相应内容一致。
(七)生产制造信息
对生产过程相关情况的概述。无源医疗器械应明确产品生产加工工艺,注明关键工艺。有源医疗器械应提供产品生产工艺过程的描述性资料,可采用流程图的形式,或生产过程的概述。体外诊断试剂应概述主要生产工艺,包括:固相载体、显色系统等的描述及确定依据,反应体系包括样本采集及处理、样本要求、样本用量、试剂用量、反应条件、校准方法(如果需要)、质控方法等。
有多个研制、生产场地的,应当概述每个研制、生产场地的实际情况。
委托其他企业生产的,应当列出受托企业名称、住所、生产地址。
(八)符合性声明
1. 声明符合第一类医疗器械备案相关要求;
2. 声明本产品符合有关分类的要求及依据,包括《第一类医疗器械产品目录》或《体外诊断试剂分类子目录》的有关内容,应当注明确切的产品分类依据,明确所属子目录、一级、二级产品类别;
3. 声明本产品符合现行国家标准、行业标准并提供符合标准的清单;
4. 声明所提交备案资料的真实性。
(九)授权委托书
递交资料时,不是法定代表人或负责人本人的,应当提交。
二、第一类医疗器械变更备案
(一)北京市依申请政务服务事项告知承诺书
(二)变化情况说明及相关关联文件
变化情况说明应附备案信息表变化内容对比表。
涉及产品技术要求变化的,应提供产品技术要求变化内容对比表及产品检验报告(如涉及)。
(三)关联文件
如变更事项涉及备案的关联文件变化的,应当提交新的关联文件。
(四)符合性声明
1. 声明符合第一类医疗器械备案相关要求;
2. 声明本产品符合有关分类的要求及依据,包括《第一类医疗器械产品目录》或《体外诊断试剂分类子目录》的有关内容,应当注明确切的产品分类依据,明确所属子目录、一级、二级产品类别;
3. 声明本产品符合现行国家标准、行业标准并提供符合标准的清单;
4. 声明所提交备案资料的真实性。
(五)授权委托书
递交资料时,不是法定代表人或负责人本人的,应当提交。
三、第一类医疗器械备案凭证遗失补办
(一)北京市依申请政务服务事项告知承诺书
(二)第一类医疗器械备案表
(三)第一类医疗器械备案凭证遗失情况说明(生成电子告知书,自行打印)
(四)授权委托书
递交资料时,不是法定代表人或负责人本人的,应当提交。
四、第一类医疗器械取消备案
(一)北京市依申请政务服务事项告知承诺书
(二)第一类医疗器械备案表
(三)取消备案申请书
(四)授权委托书
递交资料时,不是法定代表人或负责人本人的,应当提交。
五、备案资料内容要求
(一)产品名称(产品分类名称)
产品名称(不包括体外诊断试剂)原则上应当直接使用《第一类医疗器械产品目录》中“品名举例”所列举的名称;对于确有需要调整产品名称进行备案的,应当采用符合《医疗器械通用名称命名规则》(国家食品药品监督管理总局令第19号)及相关命名指导原则的名称。
体外诊断试剂产品分类名称(产品名称)应当采用《体外诊断试剂分类子目录》中的产品分类名称(产品名称)。
(二)产品描述、预期用途
“产品描述”和 “预期用途”应当符合《第一类医疗器械产品目录》和《体外诊断试剂分类子目录》(以下统称目录)中相应要求,不应超出目录中“产品描述”和 “预期用途”和相关内容的范围。
《第一类医疗器械产品目录》中产品描述项下使用“通常由……组成”时,相关内容只是给出了产品的代表性结构组成。备案时,可以根据备案产品的实际情况,描述结构组成;描述时,不可使用“通常由……组成”,而应使用“由……组成”,并写明具体的组成。有“一次性使用”“重复性使用”“无源产品”“粘贴部位为完好皮肤”“不具有剂量控制功能”“非无菌提供”等限定性表述的,备案产品“产品描述”应当明确。
(三)型号/规格
型号/规格不应包含存在明示或暗示治疗疾病、夸大预期用途或者其他具有误导性欺骗性的内容。
(四)备案人名称、住所
境内备案人备案表中的备案人名称、住所应当与企业营业执照或事业单位法人证书中一致。
(五)说明书
说明书中涉及产品描述的内容(包括但不限于结构组成、主要组成成分、预期用途、使用方式、注意事项等涉及产品描述的部分)不得超出其他备案资料中的相应内容。
如产品使用前由使用机构根据说明书进行灭菌或消毒,在备案时提交的产品说明书中应提供经验证的灭菌或消毒方法。
六、备案资料形式要求
(一)备案资料完整齐备。备案表填写完整。
(二)各项文件除关联文件外均应以中文形式提供。如关联文件为外文形式还应提供中文译本并由代理人签章。根据外文资料翻译的资料,应当同时提供原文。
(三)产品备案资料如无特殊说明的,应当由备案人签章。“签章”是指:备案人盖公章,或者其法定代表人、负责人签名加盖备案人公章。
(四)备案人提交纸质备案资料的,备案资料应当有所提交资料目录,包括备案资料的一级和二级标题,并以表格形式说明每项的页码。
七、其他要求
(一)对于以下两种情形的产品,应当按下述要求备案:
1.对于出厂时为非无菌提供的,使用前需由使用机构根据说明书进行灭菌或消毒,以满足临床需求的第一类医疗器械产品(例如:非无菌提供的可重复使用眼科手术刀),“产品描述”项下应当写明“非无菌提供,使用前由使用机构根据说明书进行灭菌”或“非无菌提供,使用前由使用机构根据说明书进行消毒”;“产品说明书”中应当提供灭菌或消毒方法,所提供的灭菌、消毒方法和产品可以承受的灭菌、消毒次数应经过确认。
2.对于出厂时为非无菌提供的,使用前不再进行灭菌或消毒,但为了满足临床需求本身具有微生物限度要求的第一类医疗器械产品(例如:接触创面的按第一类医疗器械管理的创口贴),“产品描述”项下应当写明需符合的微生物限度要求;“产品技术要求”中应当写明需符合的微生物限度要求;“生产制造信息”中应当写明:为使产品符合规定的微生物限度要求,生产者采取了哪些措施;目前符合哪项标准规定的微生物限度要求(如适用)。
(二)《第一类医疗器械产品目录》中“09-02-03物理降温设备”“09-03-08光治疗设备附件”“14-10-02创口贴”“20-03-11穴位压力刺激器具”四类产品,不能含有中药、化学药物、生物制品、消毒和抗菌成分、天然植物及其提取物等发挥药理学、免疫学、代谢作用的成分或者可被人体吸收的成分,包括但不限于《第一类医疗器械产品目录》附录所列成分。
《第一类医疗器械产品目录》“09-02-03物理降温设备”备案时,产品名称应当直接使用目录“品名举例”所列举的名称,预期用途不得超出目录规定的预期用途。
(三)关于组合包类产品。由需配合使用从而实现某一预期用途的一种以上医疗器械组合而成的产品,若组合中所有产品均为第一类医疗器械(不得含有任何形式的非医疗器械产品),且组合后不改变各组成器械的预期用途,可按照第一类医疗器械备案。其产品名称应体现组合特性,原则上按其主要临床预期用途命名,名称的组成内容应在所属目录“产品类别(一级或者二级)”、所含各产品的“预期用途”范围内,如上肢内固定手术器械(包)、膝关节手术器械(包)等。同时,“产品描述”应包含所有组成的医疗器械,并说明各组成医疗器械的“产品描述”和“预期用途”,且其基本内容均应与目录中的相应内容一致。组合包类产品以包内对其预期用途起主要作用的医疗器械的分类编码作为该组合包的分类编码。








站点声明:
本网站所提供的信息仅供参考之用,并不代表本网赞同其观点,也不代表本网对其真实性负责。图片版权归原作者所有,如有侵权请联系我们,我们立刻删除。如有关于作品内容、版权或其它问题请于作品发表后的30日内与本站联系,本网将迅速给您回应并做相关处理。
北京飞速度医疗科技有限公司专注于医疗器械、诊断试剂产品政策与法规规事务服务,提供产品注册申报代理、临床合同(CRO)研究、产品研发、GMP质量辅导等方面的技术外包服务。